(Descripción de lo narrativo)

I. INTRODUCCIÓN
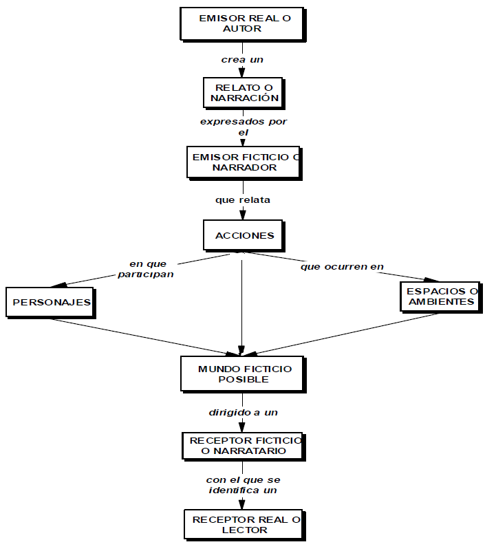
ELEMENTOS BÁSICOS DE UNA NARRACIÓN
• El autor es (o fue) un ser humano siempre externo a la construcción narrativa, y es quien determina el tipo de narrador que quiere para su historia.
• El lector es el ser humano que actualiza y resignifica el texto narrativo cada vez que lo lee.
• El narrador es un elemento ficticio, creado por el autor, y permanecerá vigente todo el tiempo que la novela o cuento existan como tales.
• El narratario es también un elemento ficticio supuesto por el relato, es el receptor ficticio que se configura por todas las marcas textuales que van prefigurando un lector ideal propio de cada texto.
• Los personajes son los agentes de la narración, sobre su actividad se constituye la historia y el relato. En lo fundamental, sobre estos versan los comentarios y las observaciones del narrador. Son seres imaginarios que exhiben distintos grados de importancia. El protagonista es el personaje más significativo del relato. Suele estar presente otro personaje que lo enfrenta, oponiéndose a sus acciones: es el antagonista. Existen, además, otros personajes secundarios, auxiliares o transitorios que cumplen roles menores.
• Los espacios constituyen esa determinación del relato que se refiere a los lugares en donde se realiza la acción, ya sea ligado al especio físico o sociocultural que compromete la acción de los personajes.
• Los mundos posibles constituyen la creación fundamental y más abarcadora que posibilita el relato. La constitución de un mundo da carácter de referencialidad al género: el discurso narrativo literario es creador de mundos autónomos, distintos del mundo real, y sólo existen en el espacio de lo posible. Si bien es cierto que el mundo real es el referente que presta un carácter de verosimilitud a los mundos literarios, el escritor, en un trato implícito con el lector, puede apartarse del mundo real para representar en y sólo a través del lenguaje verbal, nuevas versiones del mundo, pudiendo proyectarse, incluso, hacia la más desbocada fantasía.
• Las acciones son el centro de lo narrativo, pues esta se considera como una sucesión de acciones. Una acción no es cualquier incidente narrado o descrito: una acción es en términos simples una decisión que cambia el curso de los acontecimientos.
No hay comentarios:
Publicar un comentario